返回上一页 返回首页 搜索 更多选择

极氪001购车虚假承诺兜底购置税

投诉编号:【1567017】 投诉时间:2025-12-27 01:03 投诉品牌:极氪 投诉车系:极氪001 投诉车型:2026款 95度四驱 Max版

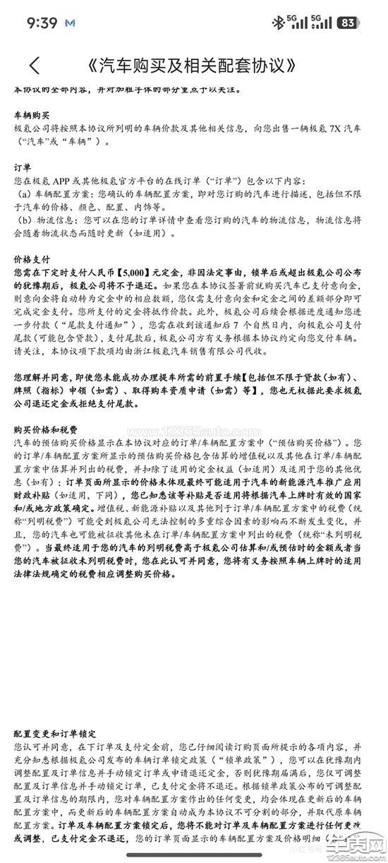
之前还详细问过说可以兜底,现在通知说公司政策变啦!公司政策大过天!预计12月31日下线(只是下线哦甚至没有发运),当天必须付清尾款,否则不兜底购置税!诉求26年车辆到店,26年开票!

极氪厂家回复:本案情况我司已安排相关部门对客户反馈现象进行核实,后续将持续关注处理进度。

最新评论
违法和不良信息举报:
010-65993545-8019  jubao@12365auto.com
车质网版权所有 京ICP备15019238号