
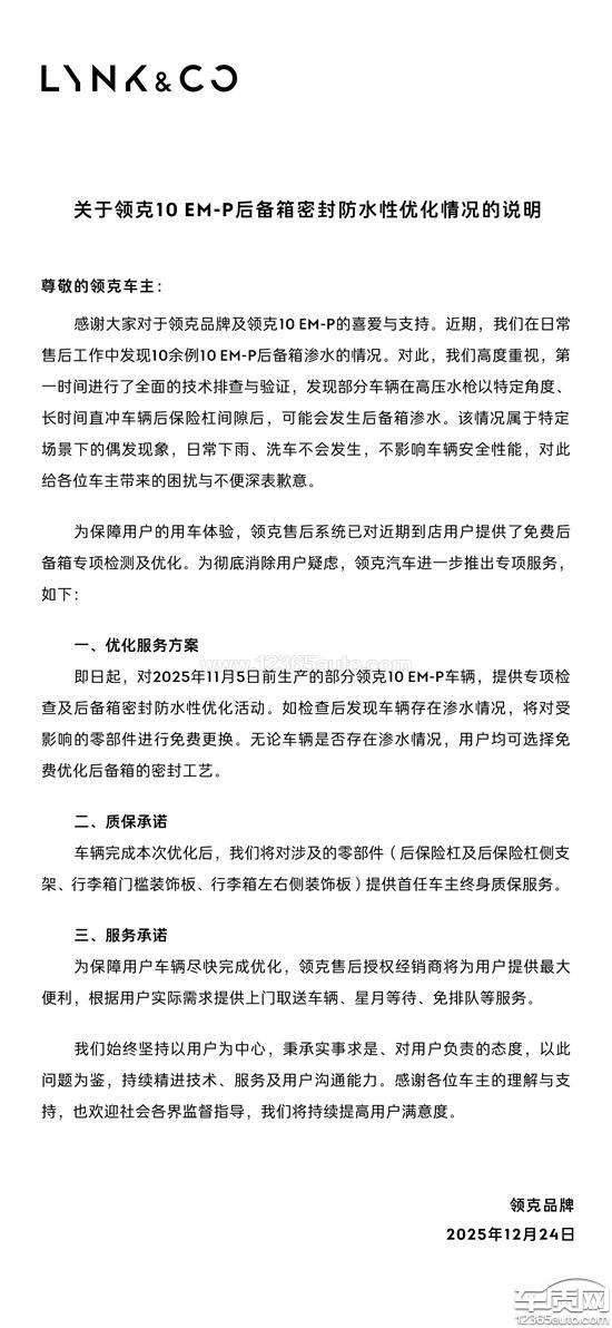
1、领克官方于2025年12月24日发布了近期关于其旗下车型10emp后备厢漏水问题的说明,根据说明官方将此类问题归结为特定场景下偶发现象,将检查维修美化为防水性“优化”活动,未承认属于车辆设计缺陷,且针对车主补偿方面仅提到涉及到的零部件提供首任车主终身质保服务,但是该保障对于购买了终身质保的车主来说并没有用。2、根据说明领克将针对2025年11月5日前生产的部分10emp车辆提供检查和后备厢密封防水性“优化”活动,本人车辆生产日期晚于该日期且暂未发现后备厢渗水问题,但也收到经销商的通知表示可以去店里进行“优化”,这不经让我怀疑领克官方中的2025年11月5日的日期是否准确,并且是否针对该日期后生产的10emp车辆进行了更严格的检验测试。3、为此,针对以上两点情况,请厂家正视出现后备厢渗水问题的10emp车主的合理补偿诉求,并且对2025年11月5日后生产的车辆是否有更严格的检验测试给出一个合理的说明,在此也希望领克作为一个知名车企能够拿出该有的责任与担当。
领克厂家回复:2025/12/25收到贵网转发的投诉后,我司已安排相关部门对客户反馈现象进行核实,后续将持续关注处理进度。
