






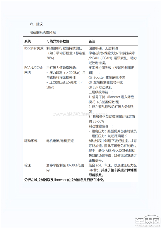
2025年7月5日14时19分39秒至14时19分49秒,在G60沪昆高速往上海方向207公里+307米处,一辆处于人工驾驶状态(已退出相关智能辅助驾驶功能)、时速120km/h的车辆于19分49秒开始制动时,出现制动失灵且制动过程中异常加速的情况,刹车踏板初期短时无强力制动反馈,后续硬踩踩不动,最终在10秒内车速从120km/h降至34km/h,撞上前方两辆非事故车辆(分别为某品牌和奔驰品牌车辆),造成严重车损,幸无人员伤亡,引发了严重的高速多车追尾交通事故。但因缺乏事故分析能力,交警做了简单定责。
小鹏汽车厂家回复:您好,我们非常重视您的用车体验,您反馈的情况已经收到,如果您有任何疑问,请致电小鹏汽车在线客服/鹏管家进行反馈,感谢您的支持,祝您生活愉快!
