返回上一页 返回首页 搜索 更多选择

极氪001厂家单方面修改订单权益要求退订

投诉编号:【877761】 投诉时间:2023-02-14 10:47 投诉品牌:极氪 投诉车系:极氪001 投诉车型:2023款 WE版 100kWh

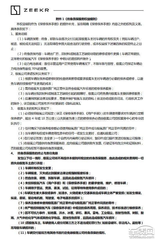
22年8月下单时,极氪官方和极氪销售都声称对车辆进行终生质保,并且不限制锁单时间,但在2023年1月,极氪官方,私自修改终生质保协议,强制要求客服在22款和23款之间做出选择,而23款车型并没有终生质保这一服务,我当时下单就是奔着终生质保去的,当时也没任何告知会在2023年出一条没有终生质保的政策,这样的随意更改合约的企业让人寒心。

极氪厂家回复:本案情况我司已安排相关部门对客户反馈现象进行核实。

最新评论
违法和不良信息举报:
010-65993545-8019  jubao@12365auto.com
车质网版权所有 京ICP备15019238号