返回上一页 返回首页 搜索 更多选择

领克10 EM-P后备厢设计缺陷 有漏水风险

投诉编号:【1565541】 投诉时间:2025-12-24 20:18 投诉品牌:领克 投诉车系:领克10 EM-P 投诉车型:2025款 240四驱Ultra

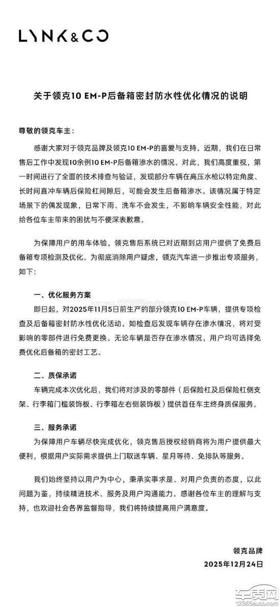
后备厢缺陷导致漏水,官方于2025年12月24日发布通告,承认11月5日前生产的车辆存在此类缺陷,但未进行召回,仅告知购买到该批次的车主存在后备厢漏水缺陷,可以为车主提供拆修服务。作为生产或设计缺陷,车主并无承担拆修前漏水导致音响/智驾模块损坏的,或拆修后可能导致车辆异响/贬值的风险。而厂家也未提供相关的补偿方案,无法接受领克提出的方案。

领克厂家回复:2025/12/25收到贵网转发的投诉后,我司已安排相关部门对客户反馈现象进行核实,后续将持续关注处理进度。

最新评论
违法和不良信息举报:
010-65993545-8019  jubao@12365auto.com
车质网版权所有 京ICP备15019238号