

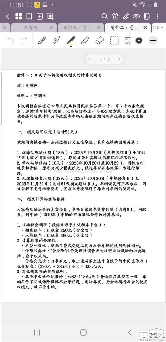
本人车辆于2025年9月21日因事故维修及检查故障灯送至该店。本人明确授权仅为“检查故障灯”,但该店存在以下严重问题:1.【服务流程不完善】超越授权:在未获任何授权的情况下,擅自对发动机进行“详细检查”。 2.【承诺不兑现】欺诈诊断:出具虚假的《致客户书》,谎称车辆“机油缺失”、“存在敲缸声”,以此夸大故障。 3.【服务收费】强推收费:基于以上虚假诊断,强行推荐费用高昂的“发动机大修”自费项目(费用数万元)。在本人拒绝该方案后,车辆在驶离4S店途中即发生发动机拉缸报废的严重故障。经第三方专业机构检查,证实:·发动机不存在“机油缺失”,机油量正常。 ·异响来源为“连接杆松动”,并非4S店诊断的“敲缸”。诉求: 该4S店的行为已构成消费欺诈。现要求其赔偿:1.车辆维修费用:5,800元。 2.车辆无法使用期间的损失:17,238元。 3.依据《消费者权益保护法》第五十五条,对上述损失进行退一赔三的惩罚性赔偿。证据已在上传图片中完整呈现,事实清楚,证据确凿。望厂家严肃处理,维护品牌声誉与消费者权益!
上汽集团厂家回复:该投诉我司已受理,会安排售后服务中心联系客户沟通处理。
