



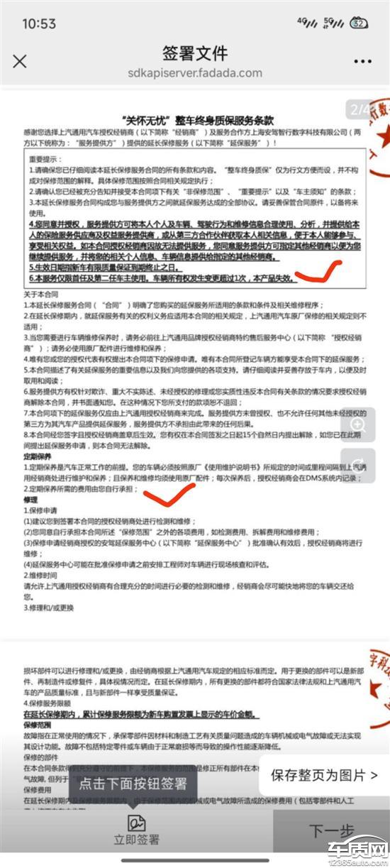
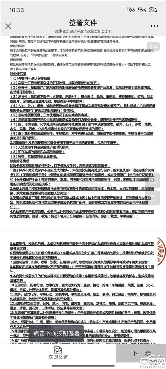
在别克4s点办理提车时,说由售后讲解用车使用事项,该员工自称是厂家的人员(也问了4s店销售,该人员属于厂家)。在讲解用车知识后,开始推荐别克整车质保延长服务,推荐完以后在考虑要不要买的过程中,发现车辆有破损,所以为未给售后签字,在车辆破损赔偿过程中,经过一个月的协商,最终达成赔偿该车辆整车延保服务。在该合同签署过程中,发现协议内容与该厂家业务人员描述严重不符。不符合内容如下:1.沟通过程中询问,该保险是否必须在4s店进行保养,该销售人员回答不需要,此保险与维修保养不产生任何关系。2.该销售人员称此保险对于车辆二次出售过程中保值,因为此保险跟车走,不跟人,但合同中明确写明仅第一任车主和第二任车主有效3.在4s店内该人员说自己是厂家人员,结果属于第三方延保公司,且一直告知这是厂家出的活动,并未说明是第三方公司。4.该销售一直强调此延保服务,仅易损件不保,玻璃、车漆不保,其余全保,但并未告知还有无数的不保情况。针对以上问题,打厂家电话,厂家称该保险是第三方公司合作的保险,由的三方公司负责,给的三方公司打电话,态度很强硬,要以他们的合同为准,没有任何解决态度。在与厂家沟通的过程中,我明确说明了,比沟通与4s店无关,最后厂家把投诉转还是到了4s店,4s店售后连此延保服务是厂家的还是第三方的都告知不明白。同时,在此过程中,厂家说该售后销售人员属于第三方,第三方公司说需要去确认,4s店说该销售已经离职。各方互相推诿在此投诉1.别克厂家,遇到投诉就推卸给4s店,对于合作产品不进行监管,遇事就推诿,第三方工作人员在4s店冒充厂家人员,不进行管理,厂家还和第三方一同欺骗客户,(如果不发生这个事情,根本不知道在4s店售后的人是谁,也不知道此延保合同属于第三方)2.请买别的朋友警惕“上海安驾智行数字有限公司”用欺诈的方式进行销售延保服务,销售内容和服务合同不符,被发现后态度强硬不解决。3.厂家和第三方保险公司沆瀣一气,如果不是厂家同意,第三方工作人员也不可能驻4s店售后,出了事互相推诿。以上投诉有合同内容和该售后人员沟通录音为证。(此投诉无法上传录音内容,如有需要,可以提供)
上汽通用别克厂家回复:邀约客户处理
