



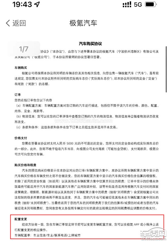
1,极氪第一款新能源汽车,为了打消消费者购买疑虑,曾推出下单就可以享有整车终身质保和当前订单价格优惠政策,并且不限制车主修改订单,前提是双方协商下,用户在锁单前可变更车辆配置方案2,2022年12月仍然在宣传极氪全系车型可享受终身质保投诉内容:1,2022年8月已提车车主购车合同中清清楚楚写是双方协商一致,可在锁单前更改车辆配置方案。2,但目前2022年8月下定车主后台购车协议全部被极氪私自修改成车主必须无条件同意极氪单方面发出的任何政策和公告,可笑!我们认为极氪汽车有销售欺诈行为,目前已有2000多位大定车主协同投诉,还在持续增加中诉求:1,极氪单方面违约、不协商车主前提下单方面私自篡改合同、对车企失去信心,要求退一赔一,否则针对以上问题大定车主联合上诉,以及不定期在各平台公布极氪私自违法操作。
极氪厂家回复:根据极氪1月6日最新公告内容,极氪为2023年1月1日9:00前下定未排产的用户开放了车型切换的机会。对于1月6日9:00前已做出车型切换选择并锁单的用户,极氪将尊重用户选择,不做任何调整。对于在1月6日9:00前未锁单或未做出车型切换选择的用户,极氪将持续开放车型切换选择。具体内容请您参考极氪发布的公告或咨询您的极氪伙伴。
