




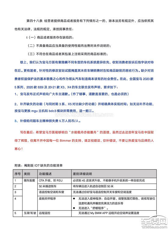
我们2000+人集体向宝马中国发起投诉,其在销售的2020宝马5系、630、2020-2021款X3X4配套的车机系统缺少车主手册中描述的远程升级和语音控制等功能,且在销售车辆时刻意隐瞒缺陷(与同时期3系、X5、7系ID7系统的差异),违反消保法。宝马官方与经销商互相踢皮球,宝马官方用最新版的官方网站上的BMW数字服务一栏有说明来解释2020年的问题,我们有证据表明2020以及2021年的时候官方网站根本没有BMW数字服务一栏说明,现已有多家媒体介入此事,但宝马依然没有给出解决方案,依然是在逃避责任,拒不承认有宣传此功能并甩锅经销商。
华晨宝马厂家回复:您好!感谢您反馈的投诉信息。我们已将相关信息转达给相关授权经销商,如果您对授权经销商的解决方案有异议,可以致电宝马客户服务中心400-800-6666,宝马会积极监督/协助授权经销商合理、合法地解决您反馈的问题,也会视具体情况提供必要的技术支持。客户满意度一直是宝马的长期追求,我们也在不断提升服务,以期让您用车无忧。祝您生活愉快!
