投诉编号:【669873】 投诉时间:2021-11-24 11:16 投诉品牌:华晨宝马 投诉车系:宝马iX3 投诉车型:2021款 创领型

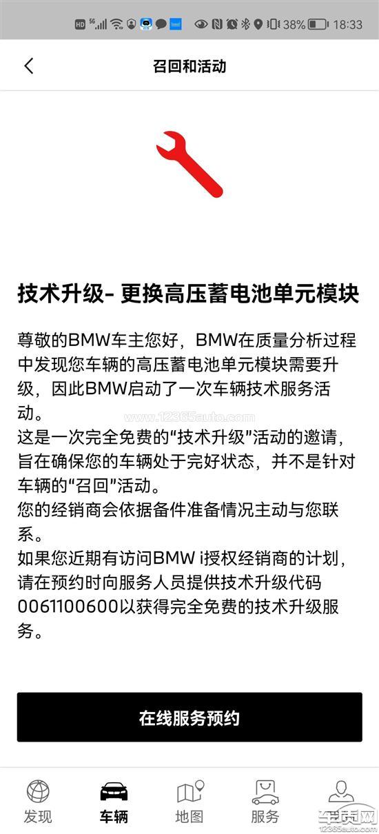
2021年8月购买的车辆,收到MyBMW推送的技术升级信息,跟4S店联系确认刚提车不到三个月的车辆需要更换电池组。宝马官方对此次所谓技术升级的召回并没有给车主任何解释和赔偿。要求给出合理的补偿。
华晨宝马厂家回复:您好!感谢您反馈的投诉信息。我们已将相关信息转达给相关授权经销商,如果您对授权经销商的解决方案有异议,可以致电宝马客户服务中心400-800-6666,宝马会积极监督/协助授权经销商合理、合法地解决您反馈的问题,也会视具体情况提供必要的技术支持。客户满意度一直是宝马的长期追求,我们也在不断提升服务,以期让您用车无忧。祝您生活愉快!