返回上一页 返回首页 搜索 更多选择

广汽传祺GS8车机卡顿 行驶中黑屏

投诉编号:【1446611】 投诉时间:2025-06-19 08:56 投诉品牌:广汽乘用车 投诉车系:传祺GS8 投诉车型:2022款 领航系列 2.0TGDI 两驱 豪华智联版(七座)

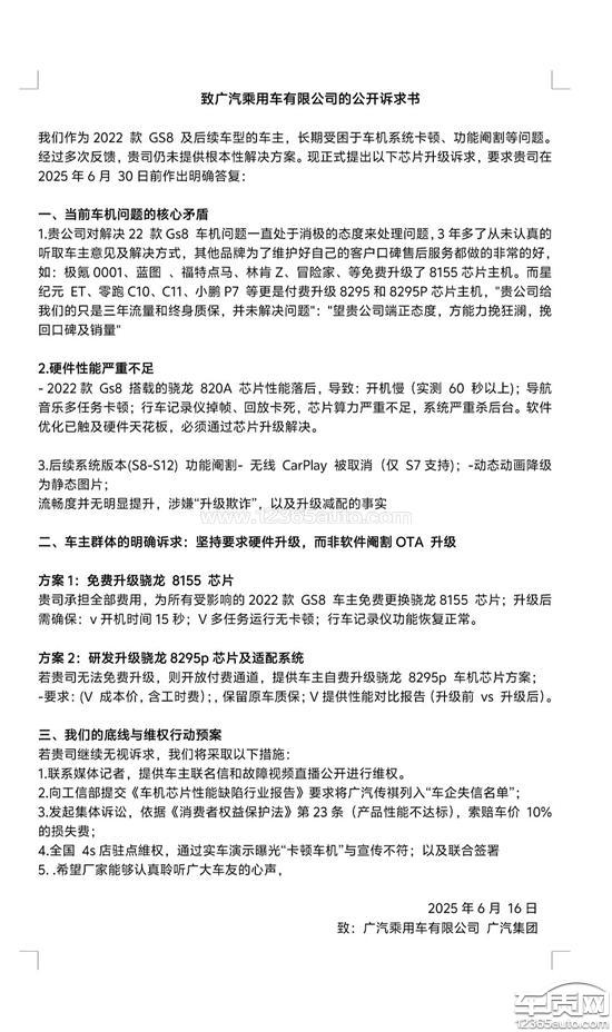
车机采用过时820A芯片,性能落后,导致开机很慢,基本在60s以上,导航音乐多任务卡顿,行车记录仪回访掉帧,不能满足日常用车需求。

广汽乘用车厂家回复:感谢您选择广汽传祺汽车,您的信息我们已经收到,将尽快协调当地销售店与您核实处理,您同时也可拨打广汽传祺客服专线:400-813-6666,我们将竭诚为您服务!

最新评论
违法和不良信息举报:
010-65993545-8019  jubao@12365auto.com
车质网版权所有 京ICP备15019238号