

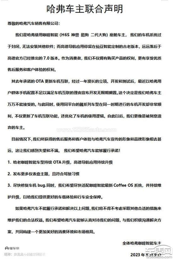
买车时说是智能旗舰SUV,后期会持续OTA升级更新车机系统,购车后就只更新一次,导航版本老旧,定位漂移卡顿,承诺的车机互联遥遥无期,厂家也不回复,没人管没人问,微博账号还被哈弗高管恶意举报拉黑禁言,后续所谓的升级服务等于没有,要求更新车机老旧版本导航,修复现在车机bug,同时将承诺的车机互联功能做到位。
长城汽车厂家回复:您的信息我们已经收到,将尽快安排相关4S店与您联系处理,感谢您的支持与谅解。车辆使用中如需帮助,您可随时致电长城汽车客服热线:400-666-1990进行咨询、反馈,将竭诚为您服务!
