投诉编号:【630487】 投诉时间:2021-08-13 22:23 投诉品牌:比亚迪 投诉车系:秦新能源 投诉车型:2015款 1.5T 双离合 双冠旗舰Plus版






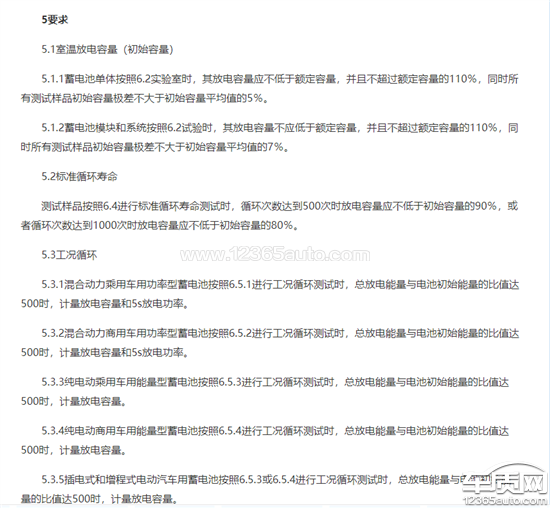
不符合GB/T31484-2015中5.3条规定,电池循环1000次,电池容量不得低于初始容量的80%,目前只有初始容量的65%,循环次数电脑显示不到1000次。
比亚迪厂家回复:感谢您购买比亚迪汽车,我们已经将您所反映的问题反馈到相关部门,请耐心等候,同时请保持手机及其它通讯设备畅通,方便比亚迪厂家工作人员与您联系,祝您生活愉快!
比亚迪秦新能源4S店维修车辆不彻底不予解决2021-08-12车型:2018款 EV450 智联锋尚型
比亚迪秦新能源4S店未经车主允许更换电池2021-08-07车型:2019款 高续航版 尊贵型
比亚迪秦动力电池严重衰退影响正常行驶2021-08-06车型:2015款 1.5T 双离合 双冠旗舰Plus版
比亚迪秦新能源动力电池电量衰减要求更换2021-08-05车型:2015款 1.5T 双离合 双冠旗舰Plus版
比亚迪秦新能源驱动电机异响存在质量问题2021-08-04车型:2014款 1.5T 酷黑骑士旗舰型
比亚迪秦新能源变速箱脱挡无法行驶2021-07-30车型:2014款 1.5T 酷黑骑士旗舰型