快科技1月20日消息,由极越维权车主联合成立“极越无声-我们发声”公众号日前发布了1月18日车主代表会谈纪要。
参会人员包括车主代表5名、集度代表2名、吉利代表2名、滨江商务局局长1名、滨江派出所警队队长1名、街道主任1名。会议明确了车主关心的主要问题推进程度及未来的计划和工作调整。
其中,车主最关心的售后问题中,极越在上海的金山仓库已经解封,部分零配件已经开始发送至各个售后网点;车辆的终身质保政策,当前变成国家法定的整车4年、三电8年20万公里。

以下为会议纪要全文:
一、 售后问题
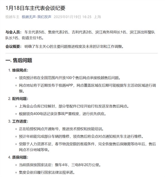
领克预计将在全国范围内开放100个售后网点承接极越售后问题。网点地址将于近期发布于极越APP,网点覆盖区域在后期可能根据车主活动区域进行调整。上海金山仓库已经解封,部分零配件已经开始打包发送至各售后网点。根据领克400电话记录及事故严重程度,进行优先供应。
同时,正在给授权网点开通账号,推进技术授权和技能培训。预计年前能完成部分车辆的维修,领克售后将会点对点通知相关车主进行维修。受限于人力资源不足,春节物流受限的客观条件,完全恢复售后保障需等待年后,售后网点不分地域等级。
当前质保按国家法定:整车4年、三电8年20万公里。集度会依旧履行国家法律法规承诺。
二、 权益问题
车主不同时期的购车权益因内容复杂,原车主权益负责人未能返岗,目前尚无工作进展。集度仍在招聘权益相关岗位,将在退订、售后等重大问题解决后,推进合同内约定权益的恢复。
1月20日起打通极氪品牌充电站,可在极氪品牌充电站使用积分抵扣充电费用(仅限车主账号为本车充电)。其他三方合作桩需等待三方确认后才会推动,暂不在日程内。
无忧服务包权益凭APP购买记录至领克售后中心进行保养维护。免费拖车服务依然有效,可通过SOS或领克400沟通。取送车服务暂无法提供,吉利方正协商推进,争取转接至领克中心。智驾保服务:正与保险公司协商中。
三、 OTA、云服务及网络问题
相关内容由集度与百度沟通谈判,全力保障APP、车机网络、云服务的持续正常运行。车主提出的车机导航地图版本落后问题,集度已记录并将推进工作。
车机、智驾OTA暂不在推进日程内,目前会提供涉及严重安全bug的维护(请大家提供相关有效证据)。
四、 商城运营
商城精品暂未恢复计划。重要零配件(如卡片钥匙、UWB钥匙、空滤、香氛替芯)购买方式及开售时间请等待官方公告。
五、 保险问题
近期保险定损难、保费上涨等问题,随着售后问题解决将逐步恢复正常。如遇保险公司拒保,可直接投诉至银保监协调。
六、 充电桩问题
集度已获批家充桩服务专项资金,目前由吉利协调资源推进采购和安装。预计年后开始为已购买家充桩的用户安排上门服务。充电桩质保问题恢复正常,可拨打领克400登记反馈。
七、 意向金、定金及未提车的款项退订进度
准车主订金及意向金退订已开始申请,预计1月22日逐步安排退款。因账户信息需人工输入审核,退款安排需一定时间。
八、 极越官方公告问题
极越APP公告需经百度、吉利、集度三方法务确认,确保权威性。极越APP将以每周五下午为更新节点,同步当前工作进展和计划。集度代表将通过车主代表沟通群保持与车主实时沟通,并同步一些碎片化的信息分享给广大车主。
最后,集度、吉利以及政府相关部门正在积极推进车主的用车保障和合法权益。希望车主给予充分的信任与理解,保持良好的心态,通过合理合法的方式维权和寻求法律支持。切勿擅自组织、煽动线下集体维权活动,以避免引发过激事件或承担法律责任。

